SHANDONG JIANZE MEDICAL TECHNOLOGY CO.,LTD
 山东健泽医疗科技有限公司
新闻资讯
>
您的位置:
利润翻倍,春立医疗用2.88亿净利,狠狠打了质疑者的脸
来源: | 作者:健泽 | 发布时间: 60天前 | 224 次浏览 | 🔊 点击朗读正文 ❚❚ | 分享到:
谁也想不到,曾经历经集采洗礼“利润腰斩”的骨科企业,如今竟集体翻身了!

特别是春立医疗,最新披露的2025年业绩预告,可以称为逆袭天花板,这不仅是一家企业的翻身仗,也是中国骨科行业彻底走出寒冬、触底反弹的信号!

而且这个上市公司董事长史文玲,竟是98后姑娘,从上任开始就质疑不断。这份亮眼的成绩,就是她最有力的回应。

图片

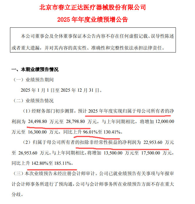
2026年1月30日,春立医疗(688236)发布业绩预告:

2025年预计归母净利润2.45亿-2.88亿元,同比上升96.01%-130.41%,近乎翻倍;比去年多赚1.2亿-1.63亿元!
而且,扣非净利润,预计达到2.30亿到2.70亿元,同比增幅更是高达142.80%到185.11%。简单说就是,这波增长不是偶然的收益,是主营业务好转,盈利质量真提上来了。

其实春立医疗这几年的经历,就是国产骨科企业在集采里“渡劫重生”的代表。


咱们回头看看,2018年到2021年那几年,春立医疗可以用一路狂飙来形容。

营收从4.98亿元涨到11.08亿元,年复合增长率30.56%;净利润更厉害,从1.06亿元冲到3.22亿元,年复合增长率44%。
作为专注骨科植入器械的头部企业,它的核心产品覆盖肩、肘、髋、膝四大关节假体和脊柱植入物,在人工关节赛道早就站稳了脚。

但好景不长,2021年9月人工关节集采正式启动,一下子就成了行业的“分水岭”,春立医疗也没能逃过这波冲击。当时,公司三款髋关节产品成功中标,但膝关节产品因为报价太高,遗憾落标了。
集采的影响来得特别快,2022年的时候,公司关节类假体的产量、销量分别同比涨了82.08%、63.06%,看着挺多,但营收只微涨8.43%,净利润反而同比降了4.54%。到了2024年,压力更大,全年净利润降幅直接扩大到55.01%,企业彻底陷入了调整的“阵痛期”。

不光是春立医疗,整个国产骨科行业在集采初期都经历了一场“寒冬”。


2021年集采启动后,骨科各核心品类陆续迎来降价,给行业带来不小冲击。


以前骨科行业靠的是“高定价、高毛利、高回扣”的模式,集采一来,行业瞬间进入深度调整期,价格腰斩、利润被挤压、渠道要重构、库存要减值,各种压力堆在一起,国产骨科企业集体陷入“卖得多、赚得少”甚至“不赚钱”的困境。

春立医疗

春立医疗、爱康医疗这些曾经的明星上市公司,此前也深陷利润增长停滞甚至下滑的困境,整个行业的信心跌到了谷底。
好在“祸兮福所倚”,经过四年的集采洗礼后。2025年,是中国骨科的“转折之年”,以春立医疗为代表的头部企业,率先走出了业绩低谷,给整个行业回暖注入了强劲动力。

春立医疗2025年的逆袭,到底靠的是什么?

首先,集采政策进入稳定期。这几年集采规则慢慢完善,降价幅度比刚开始小了很多,行业价格体系也稳定下来。
只要中了标,就能拿到确定的医院采购量,企业可以通过规模化生产,摊薄单位成本、稳住现金流。
春立医疗的各条产品线纳入集采后,慢慢进入了新的增长阶段,国内业务也实现了恢复性增长。

其次,国际化战略成了新的增长引擎。

2025年前三季度,它的海外收入占比直接突破40%,海外业务收入同比增长也超过40%,这部分收入给公司的增长提供了很大支撑。

再者,精细化运营和资源优化,让企业的效率和盈利能力都提上来了。


2025年整个中国骨科行业都在全面回暖。

在A股同花顺医疗耗材行业分类里,主营骨科相关业务的16家上市公司中,2025年前三季度有14家营收同比增长,11家净利润同比增长。
同为骨科头部企业的爱康医疗,也在2024年迎来了转机,全年营收同比增长23.08%,净利润同比增长50.42%;2025年上半年这个增长势头还在延续,实现收入6.94亿元,同比增长5.6%,净利润1.61亿元,同比增长15.34%,慢慢走出了低谷。

图:中国主要骨科公司2025年股价,来源:锦缎研究院


集采重新洗牌了行业格局,也加速了国产替代的进程。

春立医疗2025年的业绩,不仅说明它已经走出集采初期的调整期,也给企业提了个醒:集采不是行业的终点,真正能拉开企业差距的,是企业在放量能力、成本控制和全球化布局上的综合实力。
随着骨科集采进入常态化,行业整体还在修复阶段,但像春立医疗这样有核心竞争力的头部企业,大概率会在行业回暖的浪潮中继续领跑。而中国骨科行业,也终将告别曾经的“寒冬”,迈向以技术创新、质量提升为核心的高质量发展新阶段。

注:以上内容仅供参考,不构成投资建议,本文中对官方政策的相关解读,仅代表本平台观点,内容以官方文件为准。